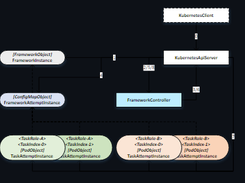
As one standalone component of Microsoft OpenPAI, FrameworkController (FC) is built to orchestrate all kinds of applications on Kubernetes by a single controller, especially for DeepLearning applications. In the open source community, there are so many specialized Kubernetes Pod controllers which are built for a specific kind of application, such as Kubernetes StatefulSet Controller, Kubernetes Job Controller, KubeFlow TensorFlow Operator, KubeFlow PyTorch Operator. However, no one is built for all kinds of applications and combination of the existing ones still cannot support some kinds of applications. So, we have to learn, use, develop, deploy and maintain so many Pod controllers. Partitioned to different heterogeneous TaskRoles which share the same lifecycle. Ordered in the same homogeneous TaskRole by TaskIndex. With consistent identity {FrameworkName}-{TaskRoleName}-{TaskIndex} as PodName.

Features

  • Support Kubernetes official unsupported applications
  • Only need to learn, use, develop, deploy and maintain a single controller
  • All kinds of applications can leverage almost all provided features and guarantees
  • All kinds of applications can be used through the same interface with a unified experience
  • Executed by Kubernetes Pod
  • Partitioned to different heterogeneous TaskRoles which share the same lifecycle

Project Samples

Project Activity

See All Activity >

License

MIT License

Follow Microsoft OpenPAI FrameworkController

Microsoft OpenPAI FrameworkController Web Site

Other Useful Business Software
Queue Management System for Busy Service Providers | WaitWell Icon
Queue Management System for Busy Service Providers | WaitWell

The queue management system that perfectly adapts to your workflows

The queue management system that perfectly adapts to your workflows. Improve operational efficiency in weeks with the most configurable enterprise queue system.
Learn More
Rate This Project
Login To Rate This Project

User Reviews

Be the first to post a review of Microsoft OpenPAI FrameworkController!

Additional Project Details

Programming Language

Go

Related Categories

Go Container Management Software

Registered

2023-02-13